
Case Study
GoPro Awards
Helping GoPro enthusiasts get rewarded for their #awesome content — and increasing user-generated content submissions for GoPro’s marketing team.
User Research; UX Design; Visual Design; Stakeholder Management
Project Overview
GoPro Awards came to me as a project spearheaded by the Content Acquisition Team, whose goal with the project was to increase the number of photos and videos submitted to GoPro, which then could be used for promotional material. In exchange for the submissions, content creators would have the chance to be rewarded with monetary prizes.
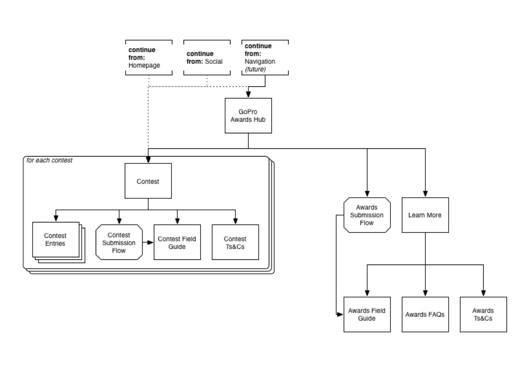
User Flow/Site Map
Before beginning sketches or wireframes, I worked with my stakeholders to determine the optimal site map and user flow for the project.
To increase instances in which a user might be compelled to submit, the stakeholders requested that users be able to submit both to individual contests as well as to the overall GoPro Awards bucket.
Because of this, the site map/ user flow had to expand to both accommodate this new submission flow, as well as FAQs, terms and conditions and a Field Guide for the overall submission flow.
Core Screen Wireframes
Awards Hub
This page is the landing page and jumping-off point for all GoPro Awards contests. I wanted to give users a quick call-to-action to get them immediately excited about some of the currently-running contests, so I created an immersive hero section/carousel. Below that, I incorporated some quick "How It Works" sections to show the user how easy it would be to submit. The rest of the page was dedicated to showing the individual contests themselves, with tabs for separating/filtering by type of contest (Creators Challenge, Photos, etc).
Contest Page
For individual contest pages, I decided to make the "Submit Now" button super prominent, to entice the user to get going with their own submission, but I also made sure that pertinent information like judge profiles and the contest rules were situated in prominent areas. I also decided to list out all of the recent entries, so users could get inspired by the submissions.
User Testing: Intimidation vs. Inspiration
After presenting early wireframes for the Awards Hub and individual Contest Pages, I received some feedback from my stakeholders requesting that I replace the "Recent Entries" tab with "Top Entries." The reason given for this was because GoPro saw itself as a premium brand, and explicitly chose not to highlight content that it did not deem to be of a certain quality.
My instinct, however, ran counter to this idea -- I hypothesized that the average user would see this polished GoPro content and become intimidated, therefore choosing not to submit and undermining the stakeholders' goal of increasing submissions. However, since this was just a hypothesis, I decided to put the question to the users.
Using UserTesting.com and a quick prototype, I created a test to gauge whether users were likely to submit photos/videos after seeing some of the best content GoPro had to offer, and whether a monetary incentive was enough to move the needle.
My hypothesis was correct -- if users perceived a photo or video to be "professional" quality, they were unlikely to submit, and a monetary prize created only a 7-14% increase in their likelihood.
Unfortunately, in the end, my stakeholders chose to continue with the idea of "Top Entries" rather than "Recent Entries" or a mix of the two.
Additional Wireframes
Contest Page Incarnations
In the end, I designed more than five different incarnations for individual contest pages, based on a variety of factors such as the presence of a "hero" reel or image (both 4:3 and 16:9 aspect ratios were included) or a partnership with another organization (e.g. Red Bull).
Upload/Submission Flow - Version 1
The initial upload/submission flow was contained within a modal; in later revisions I converted a similar design to full-page screens, which you can see below.
Upload/Submission Flow - Version 2
After some initial usability assessments and concerns with mobile submissions, I decided to move to a full-page submission flow.
Results & Press
Since GoPro Awards launched in October of 2015, the reception has been fantastic. While the end visual design was not exactly analogous to the wireframes (mostly due to a disconnect between my team and another team responsible for the end visual designs), I'm very happy overall with how things turned out -- and especially with the amount of money GoPro content creators have been winning from it!
Check out some great press from the one-year anniversary of the launch:
Measuring ROI for brand advocates | The GoPro Awards
“In the past twelve months, the brand has received more than 226,000 content submissions from all 196 countries where they’ve offered the program. More than 90,000 people have opted in to submit their content, generating upwards of 23 million organic views across GoPro entertainment channels.”
GoPro Awards celebrates 1-year anniversary, and a cool $1 million in payments
“GoPro said it has handed out more than $1 million in reward money to creators around the world. Recipients also benefited from being featured on GoPro’s YouTube channel, where the top videos received millions of views.”